第一次发论文的同学一定要看啊啊!
论文期刊投稿流程
最好注册一个学校的邮箱号,或者163邮箱(QQ邮箱后期可能会收到很多垃圾邮件)
1.官网投稿
- 进入期刊官网—投稿须知—查看和下载期刊要求(写作、图表格式和参考文献要求)—下载相关文件参考
- 用户登录区—注册—登录—投稿过程(按照提示操作)
2.稿件处理情况
#### 初审
时间:大概一周左右(可能会更长),这个阶段也可能会收到退稿邮件
#### 专家审稿
时间:一般都是一个月左右,2位专家同时审完才算(有时候有专家不审的就会换一个专家,可能会又要一个月)
#### 退修/修改后重审/退稿
首先,可能需要给编辑部回邮件,告知已收到邮件并会按要求在规定时间内修改后返回。
下载所有附件内容(期刊论文模板和2位审稿专家修改稿),整理编辑部和2位审稿专家的意见。自己先思考怎么修改,后期可能需要和导师商量,时间期限一般都为一个多月,慢慢思考好好修改。(这个阶段最重要,修改好了就直接要了)
后续还有编辑加工、再次退修、收到录稿通知的流程。
相关格式要求
整体格式
小二号黑体加粗居中。
内容:300字左右,小四号宋体,行距:20磅。
正文
(小四号、宋体、行距1.5倍,段前0.5,字间距为标准值)
正文一般包括两部分:引言和论文主体。绪论部分包括:研究对象和目的。
主体包括以下内容:研究方法、研究成果、讨论、结论。
副标题
(黑体、四号)
- 一级标题用一.二.三;
- 二级标题用1.2.3;
- 三级标题用(1).(2).(3)
注释
楷体、五号字
参考文献
“参考文献”四字(居中,黑体五号,加粗)
参考文献内容(宋体小五号,左对齐)
文末空两行,引用应使用标准引用格式作为参考。
#### 1、期刊类[J]:
[格式][序号]作者.篇名[J].刊名,出版年份,卷号(期号):起止页码
[举例]王海粟.浅议会计信息披露模式[J].财政研究2004,21(1):56-58.
#### 2、专著类[M]:
[格式][序号]作者.书名[M].出版地:出版社,出版年份:起止页码.
[举例]葛家谢,林志军.现代西方财务会计理论[M]厦门:厦门大学出版社,2001:42.
#### 3、报纸类[N]:
[格式][序号]作者篇名[N].报纸名,出版日期(版次),
[举例]李大伦.经济全球化的重要性[N].光明日报,199812-27(3).
#### 4、论文集[C]:
[格式][序号]作者.篇名[C].出版地:出版者,出版年份:起始页码
[举例]伍鑫甫西方文论选[C].上海:上海译文出版社,1979:12-17.
#### 5、学位论文[D]:
[格式]序号1作者.篇名[D].出版地:保存者,出版年份:起始页码
[举例]张筑生微分半动力系统的不变集[D]北京:北京大学数学系数学研究所,1983:1-7.
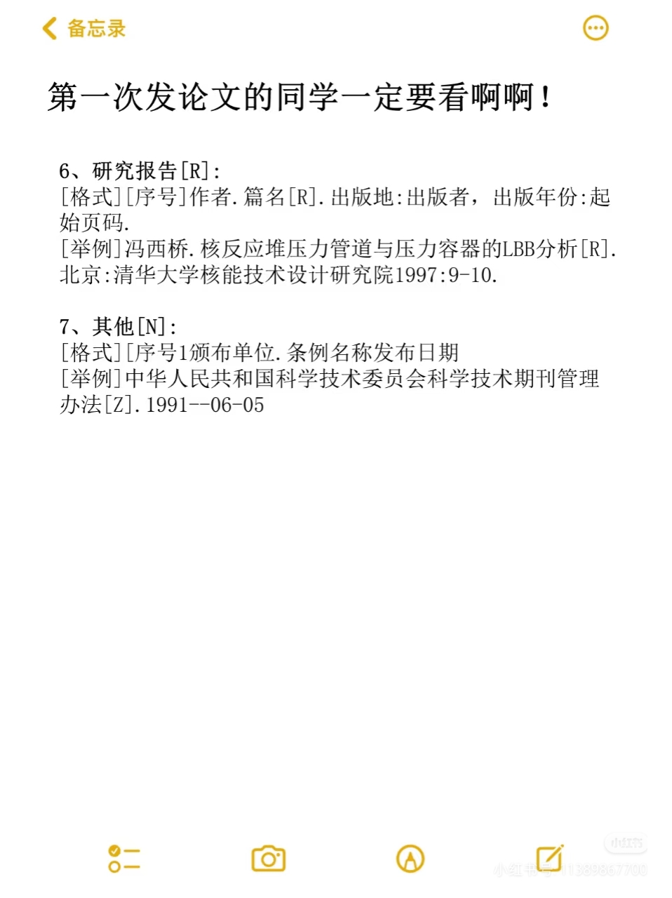
#### 6、研究报告[R]:
[格式][序号]作者.篇名[R].出版地:出版者,出版年份:起始页码.
[举例]冯西桥.核反应堆压力管道与压力容器的LBB分析[R].北京:清华大学核能技术设计研究院1997:9-10.
#### 7、其他[N]:
[格式][序号1颁布单位.条例名称发布日期
[举例]中华人民共和国科学技术委员会科学技术期刊管理办法[Z].1991--06-05
