1.怎么写出有思考的文献综述
思路直接看图

不得不说,三个老师一起上阵就是不一样,思路一下子就打开了。感谢DiffMind,让我终于能稳定用上了Claude,还是Sonnet4.5!D老师,我们喜欢你!(小声说,我发现这个三列的模式真的很爽,有一种我是老师,选优秀学生的感觉)
2.如何拔高论文质量


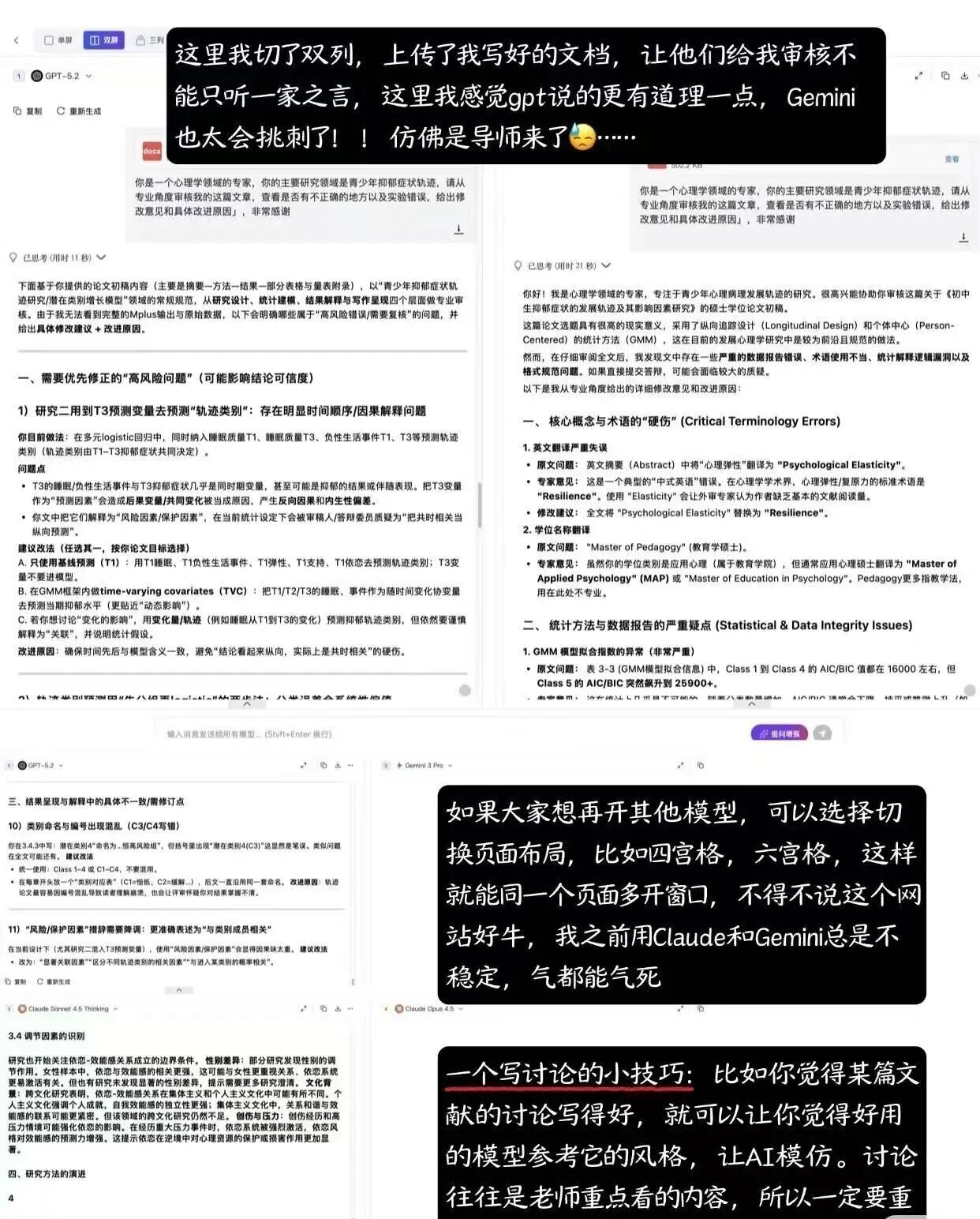
文字版:「你是一个xx学领域的专家,你的主要研究领域是……请从专业角度审核我的这篇文章,查看是否有不正确的地方以及实验错误,给出修改意见和具体改进原因」建议开DiffMInd页面的双列模式,可以很方便的对比建议进行调整。
3.阅读英文文献和降低ai率的小技巧
这里就不多说了,大家自己看,用自己的话表达是很重要的!

最后附上一张影视飓风肯尼亚那一期提到的用ai的写作思路,大家也可以参考一下~
