关注我们paperfake,论文写作神器https://paperfake.cn
写论文总是让人头大?熬夜、改稿、查资料成了常态?别担心,Kimi模型作为论文写作的“神器”,不仅能快速生成高质量初稿,还能帮你理清逻辑、优化内容。今天我们就来聊聊,如何用Kimi模型在半天内搞定一篇让导师直呼满意的论文初稿,让写论文成为一种轻松又高效的体验!
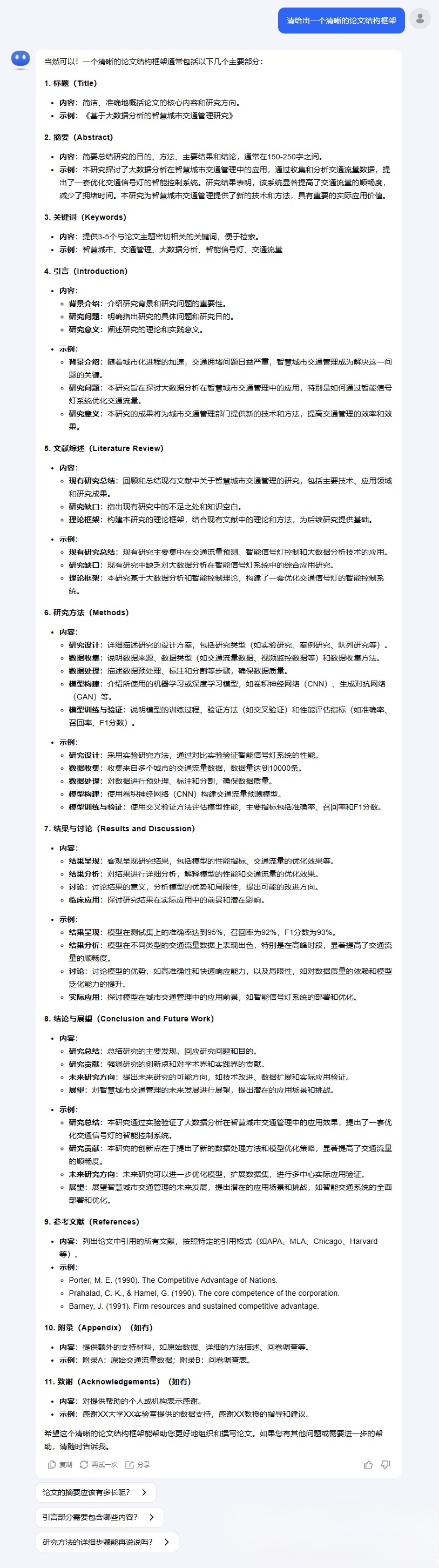
首先先了解论文的具体结构(论文框架),如果你不清楚,可以让Kimi帮你生成:

它会帮你生成一个清晰的论文结构框架,甚至给出你示例
一、标题
提示词指令:“作为一位拥有多年论文写作经验的指导专家,我正在写论文,我对人工智能这个研究方向很感兴趣,希望您能协助我给出3-5个具体且切实可行的研究题目,只需要给出,不需要分析标题的任何信息。”
二、摘要
提示词指令:“我对【人工智能在教育领域的个性化学习路径设计】这个选题很感兴趣,请协助我,帮我写一篇300字左右的摘要,要求内容专业,语言通俗易懂。”
三、关键词
提示词指令:“根据我的摘要以及我的研究选题,帮我给出3-5个关键词,要求能在数据库检索。”
四、引言
提示词指令:“请根据我摘要的内容,帮我生成一段引言,要求内容简练。”
五、研究方法
提示词指令:“我正在撰写一篇关于【人工智能在教育领域的个性化学习路径设计】的论文。请根据人工智能的常规要求,帮我生成研究方法,确保语言清晰简洁,便于后续描述。”
六、结果与讨论
提示词指令:“请基于我的选题【人工智能在教育领域的个性化学习路径设计】,帮我写一个大约300字的结论部分”
七、致谢
提示词指令:“帮助我写一段论文致谢,感谢我的导师,表达他在研究选题、论文撰写及学术指导方面给予的细致帮助,语言真挚简练。”
有了Kimi模型的加持,写论文再也不是令人头疼的任务。只需简单几步操作,就能在半天内生成一篇高质量的论文初稿,从选题到内容,效率拉满。这不仅节省了时间,更让写作变得轻松有趣。未来的学术之路,AI是你的最佳拍档,用好工具,科研效率翻倍!
如果你觉得自己还是需要一点额外的帮助,不妨试试我们的论文小助手——paperfake,https://paperfake.cn 复制到浏览器打开
